
Im 25. Eintrag des Entwickler-Tagebuches widmen wir uns wieder einem Gebäude, welches sich direkt an der Bus-Linie 17 befindet und wegen seiner besonderen Bauform ins Auge sticht.
Zwischen der Willy-Brandt-Straße und dem Nikolaifleet befindet sich die Hamburger Niederlassung der Deutschen Bundesbank.
Der betongraue Komplex mit seiner dreieckigen Formgebung fällt sofort auf.
1992 zog die Deutsche Bundesbank vom Alten Wall in die heutige Willy-Brandt-Straße.
Nicht nur eine große Anzahl an Handels- und Geschäftsabwicklungen werden dort bearbeitet, auch für Privatkunden werden zahlreiche Dienstleistungen angeboten.
Neben banküblichen Transaktionen lassen sich zum Beispiel direkt Sondermünzen erwerben.
Diese sind auch in nicht üblichen Werten dort erhältlich, zum Beispiel 5, 20 und 25 Euro-Münzen.
Es können auch Währungen getauscht werden, sei es als Ersatz für beschädigtes Bargeld, Tausch von Banknoten und Münzen oder auch der Umtausch von DM in Euro.
Auch mehr als 20 Jahre nach Einführung des Euros wurden, alleine 2023 in Deutschland alte D-Mark-Bestände im Wert von umgerechnet 27 Millionen Euro getauscht.
Laut Schätzungen der Bundesbank befinden sich noch immer DM-Scheine und Münzen im Wert von über 6 Milliarden Euro im Umlauf.
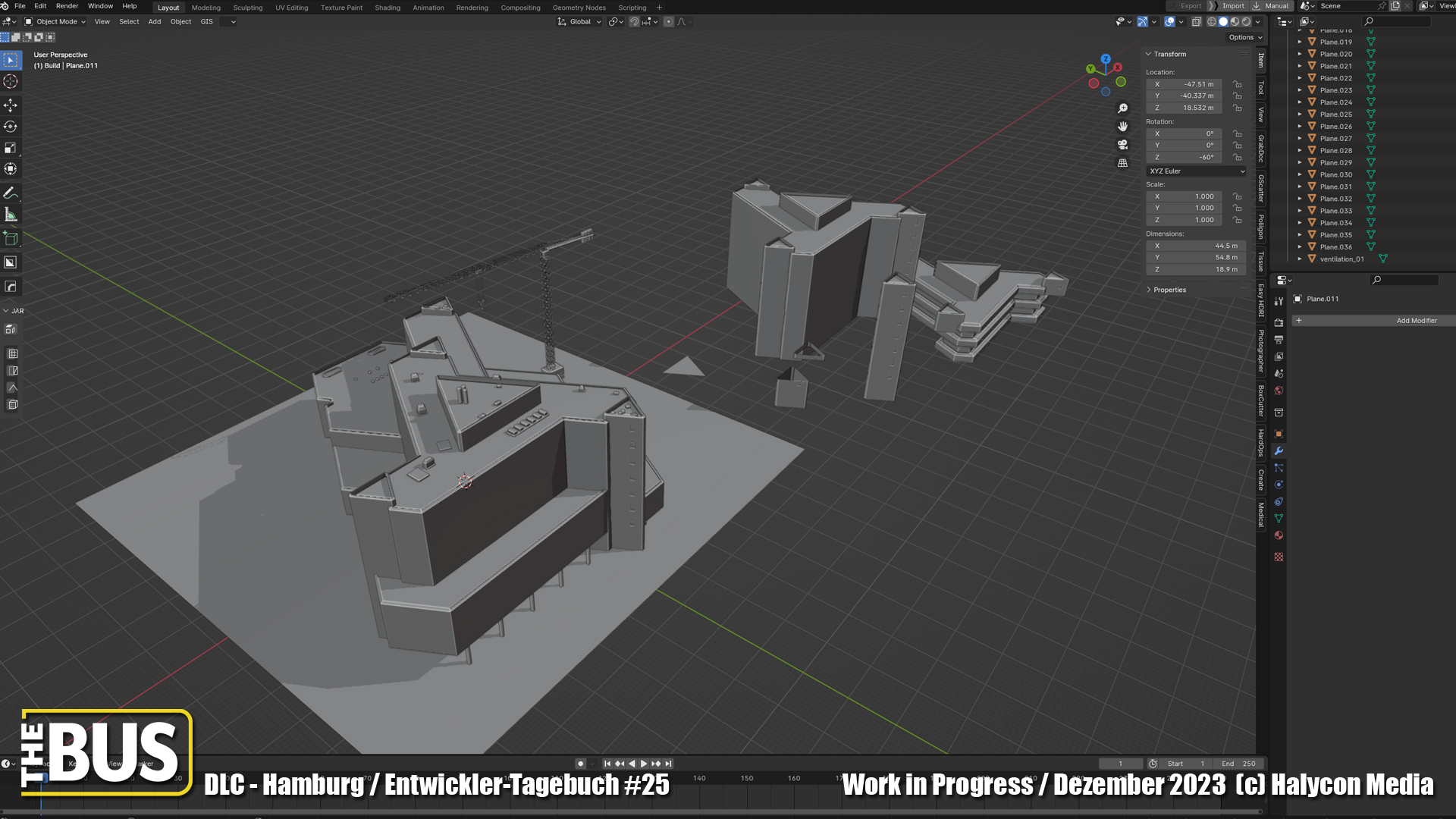
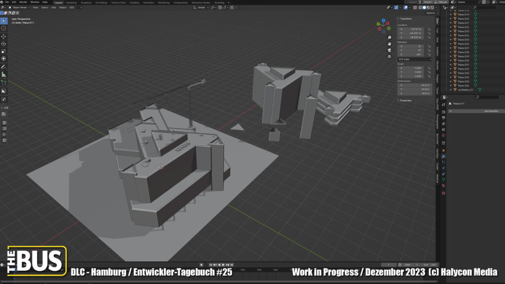
Das verwinkelte Gebäude ist mit den Standardfunktionen des Unreal-Editors für The Bus so nicht zufriedenstellend umzusetzen, so dass wir uns entschlossen haben, es als 3D-Objekt nachzubauen.
Auf den Work-in-Progress-Bildern ist das noch nicht fertige Gebäude schon gut zu erkennen.
Sie zeigen, welche einzigartige Formen hierfür nachgebaut werden mussten.
Habt Ihr noch Fragen oder Wünsche zur Entwicklung vom Hamburg-AddOn für The Bus, welche wir als Thema in einem der nächsten Entwickler-Tagebuch-Einträge vorstellen können?
Dann schreibt einfach an TheBus@halycon.info, vielleicht stellen wir das Thema genauer vor.
Es grüßt das Halycon Media Entwickler-Team






